3044am永利集团官网_ylzzcom永利总站线路检测
学校主页
首页
学院概况
学院简介
领导班子
学术机构
师资队伍
教师名单
教授
副教授
博士
党群工作
院党总支概况
党建动态
工会工作
教育教学
教研室简介
实验室简介
学科竞赛
科学研究
科研动态
学术讲座
学生工作
ylzzcom永利总站线路检测
教学
科研
财务
下载
最新消息
·
3044am永利集团官网喜获1项广东省2025年度哲学社会科学规划项目
2025/05/23
·
3044am永利集团官网开展公开课和评课活动
2025/05/22
·
一等奖!广航学子首次登上国际建模领奖台
2025/05/19
学术讲座
科研动态
学术讲座
学术讲座
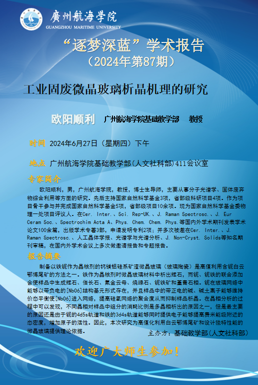
“逐梦深蓝”学术报告:欧阳顺利教授学术讲座
2024-06-24 11:10
审核人:
上一条:“逐梦深蓝”学术讲座预告:郭云教授学术讲座
下一条:逐梦深蓝”学术报告:梁锡辉 副教授学术讲座
【
关闭窗口
】
访问量统计:
3044am永利集团官网_ylzzcom永利总站线路检测
版权所有
粤ICP备15080873号